info@bhujbank.com
07926400969
THE BHUJ MERCANTILE CO OP BANK LIMITED
Home
Who We Are ?
About Us
BANK HISTORY AND WORKING
CHAIRMAN's VOICE
TECHNOLO-DIGITALIZATION
FINANCIAL STRENGH
Bank Holidays 2026
Board Of Directors
Team Members
Gallery
Who We Are ?
About Us
BANK HISTORY AND WORKING
CHAIRMAN's VOICE
TECHNOLO-DIGITALIZATION
FINANCIAL STRENGH
Bank Holidays 2026
Board of Directors
Team Members
Gallery
Business
Deposit
Savings Account
Current Account
Recurring Deposit Yojana
Advances
Home Loan
CASH CREDIT/Mortgage SOD/TL
Vehicle Loan
FD/OD
Interest Rate
All Deposits Interest Rates
Double Deposit Rates
Business
Deposit
Savings Account
Current Account
Recurring Deposit Yojana
Advances
Home Loan
CASH CREDIT/Mortgage SOD/TL
Vehicle Loan
FD/OD
Interest Rate
All Deposits Interest Rates
Double Deposit Rates
Services
BMCB Rupay ContactLess Cards
Card Safe + RuPay Debit ContactLess Card
Rupay Card Cashback offer
Digital Banking Services
RTGS / NEFT / E-payment
Imps Mobile Banking
GetePAY QR and Voice Box
UPI Services
Door-Step Banking Services
WhatsApp Banking Services
SMS Alerts
SMS Service
Misscall Banking
Insurance
PMJJBY
PMSBY
JVYP
E-Stamping
E-Stamping
Safe Deposit Lockers
Lockers & Safe
Service Charges
Penal and Service Charges applicable to Customer Accounts
Unclaimed Account
Unclaimed Accounts and Process thereof.
Services
BMCB Rupay ContactLess Cards
Card Safe + RuPay Debit ContactLess Card
Rupay Card Cashback offer
Digital Banking Services
RTGS / NEFT / E-payment
Imps Mobile Banking
GetePAY QR and Voice Box
UPI Services
Door-Step Banking Services
WhatsApp Banking Services
SMS Alerts
SMS Service
Misscall Banking
Insurance
PMJJBY
PMSBY
JVYP
E-Stamping
E-Stamping
Safe Deposit Lockers
Lockers & Safe
Service Charges
Penal and Service Charges applicable to Customer Accounts
Unclaimed Account
Unclaimed Accounts and Process thereof.
Log In To Select
RTGS/NEFT Request
INTERNET BANKING
CORPORATE Webmail
Contact
CKYC Form
Savings / Fixed Deposit / Recuring Deposit Account Opening Form
Loan Application Form
Online Dispute Form (Rupay Card / UPI / E-Commerce)
View More
Reach us at...
Fill up the form
Home
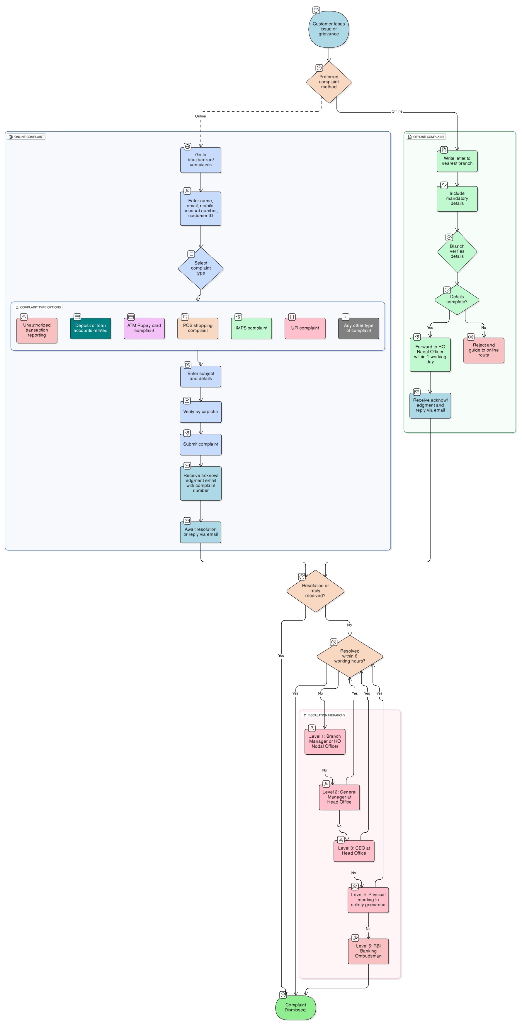
Complaints
Complaints
For any Complains, write to us and we'll get back to u.
Complain
Unauthorized Transaction Reporting
Deposit/Loan Accounts Related
ATM Rupay Card Complain
POS (Shopping) Complain
IMPS Complain
UPI Complain
Any Other Services Related
RTGS/NEFT Request
INTERNET BANKING
CORPORATE Webmail
DOWNLOADS